Kabilan Sakthivel, Anna Kotowska, Zhimeng Fan, Ellen Juel Portner, Catherine Merry, Pontus Nordenfelt, Adam Cohen Simonsen, Amanda J. Wright and Vinay S. Swaminathan
Article: Integrin-Piezo1 Axis Drives ECM Remodeling and Invasion of 3D Breast Epithelium
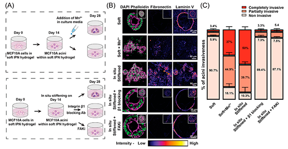
Stiffening of tissue is a hallmark of cancer progression. However, how fully formed epithelial structures respond to mechanical cues within their native ECM environment remains poorly understood. Findings reveal how mature epithelial structures dynamically respond to mechanical stiffening to create an invasive niche, offering new insights into how tissue architecture and stiffness synergize to drive breast cancer progression.